Hi Everyone
This is my first post. I'm in need of some help with my set up. I've built a few fused filament reprap machines and wanted to have a go at an SLA. The overall design has been done in Sketchup :-
I have connected up all my electronics, a cheap chinese 20K galvo connected to a LaserShark board and RAMPS 1.4 :-
and I have had the galvos moving. My issue is that I'm not sure it's moving correctly. There is a video here :-
http://youtu.be/OUbGrBGLUHA
I would appreciate it if someone could have a look and see if it looks o.k. The laser is a red one as my blue one hasn't arrived yet. I know I can't use it for actual printing but it should serve to test everything out. Any comments would be most appreciated.
Andy
New LaserShark Based SLA Build
- PacManFan
- Site Admin
- Posts: 633
- Joined: Sun Dec 01, 2013 11:44 am
- Location: Ahead of the curve [phpBB Debug] PHP Warning: in file [ROOT]/vendor/twig/twig/lib/Twig/Extension/Core.php on line 1266: count(): Parameter must be an array or an object that implements Countable
Re: New LaserShark Based SLA Build
You've got the video marked private.
-
Andycart
- Posts: 6
- Joined: Sat Nov 01, 2014 2:22 am [phpBB Debug] PHP Warning: in file [ROOT]/vendor/twig/twig/lib/Twig/Extension/Core.php on line 1266: count(): Parameter must be an array or an object that implements Countable
Re: New LaserShark Based SLA Build
oops. forgot to click the publish button. should be o.k now
- PomeroyB
- Posts: 168
- Joined: Thu Mar 27, 2014 9:51 pm [phpBB Debug] PHP Warning: in file [ROOT]/vendor/twig/twig/lib/Twig/Extension/Core.php on line 1266: count(): Parameter must be an array or an object that implements Countable
Re: New LaserShark Based SLA Build
Still private.
-
Andycart
- Posts: 6
- Joined: Sat Nov 01, 2014 2:22 am [phpBB Debug] PHP Warning: in file [ROOT]/vendor/twig/twig/lib/Twig/Extension/Core.php on line 1266: count(): Parameter must be an array or an object that implements Countable
Re: New LaserShark Based SLA Build
try it now!
-
Hugues
- Posts: 82
- Joined: Thu Oct 02, 2014 3:20 pm [phpBB Debug] PHP Warning: in file [ROOT]/vendor/twig/twig/lib/Twig/Extension/Core.php on line 1266: count(): Parameter must be an array or an object that implements Countable
Re: New LaserShark Based SLA Build
I can see it
- cncbasher
- Posts: 54
- Joined: Sun Nov 02, 2014 10:09 am
- Location: uk [phpBB Debug] PHP Warning: in file [ROOT]/vendor/twig/twig/lib/Twig/Extension/Core.php on line 1266: count(): Parameter must be an array or an object that implements Countable
Re: New LaserShark Based SLA Build
Hi
you appear not to have your laser set correctly , your orientation is incorrect
the laser should hit the first lower mirror at an angle of 45 deg and it then go's in a vertical then the laser bounces off second mirror at 45 deg , and the resultant beam then on to the target
see attached pics , the laser should hit the lower of the two mirrors , in this configuration
coming in from the right hand side , the beam exits via the top mirror out to the left 90 deg from the laser input
if that either totally confuses you , it's probably me
your galvo block just needs turning round
Dave
you appear not to have your laser set correctly , your orientation is incorrect
the laser should hit the first lower mirror at an angle of 45 deg and it then go's in a vertical then the laser bounces off second mirror at 45 deg , and the resultant beam then on to the target
see attached pics , the laser should hit the lower of the two mirrors , in this configuration
coming in from the right hand side , the beam exits via the top mirror out to the left 90 deg from the laser input
if that either totally confuses you , it's probably me
your galvo block just needs turning round
Dave
- Attachments
-
- markinghead.gif (14.94 KiB) Viewed 46975 times
-
- download.jpg (2.43 KiB) Viewed 46978 times
-
Andycart
- Posts: 6
- Joined: Sat Nov 01, 2014 2:22 am [phpBB Debug] PHP Warning: in file [ROOT]/vendor/twig/twig/lib/Twig/Extension/Core.php on line 1266: count(): Parameter must be an array or an object that implements Countable
Re: New LaserShark Based SLA Build
That's actually how I have my laser and galvo setup. The laser is at the front and the beam hits the centre of the lower, X, mirror, is reflected up to the upper, Y, mirror and exits to the left. I will eventually have a 45 degree single surface mirror to reflect from here up to the base of my vat.
I seem to be having issues with my laser scan though. If I step through each slice manually with CW it looks about right but if I click print the galvo makes a buzzing noise and only scans the first few layers. It's as if the laser isn't turning on when it should and the galvo mirrors are being over driven.
There are a range of 10 turn pots on the galvo drivers but the Chinese instructions aren't much help. Is there any resource somewhere that could help with setting these up properly? Also how can I produce a steady square with the laser to aid setting correct sizes, etc
Many thanks for the replies so far
I seem to be having issues with my laser scan though. If I step through each slice manually with CW it looks about right but if I click print the galvo makes a buzzing noise and only scans the first few layers. It's as if the laser isn't turning on when it should and the galvo mirrors are being over driven.
There are a range of 10 turn pots on the galvo drivers but the Chinese instructions aren't much help. Is there any resource somewhere that could help with setting these up properly? Also how can I produce a steady square with the laser to aid setting correct sizes, etc
Many thanks for the replies so far
- cncbasher
- Posts: 54
- Joined: Sun Nov 02, 2014 10:09 am
- Location: uk [phpBB Debug] PHP Warning: in file [ROOT]/vendor/twig/twig/lib/Twig/Extension/Core.php on line 1266: count(): Parameter must be an array or an object that implements Countable
Re: New LaserShark Based SLA Build
Andy,
first my apology ! , i must have been half brain dead last night , looking at different angles haha
you would seem to be only working correctly or at least near enough with the lower galvo ( first mirror )
the second galvo is either been over driven or just not driven , just do nothing else then swap your galvo drivers
and run the same program this should if your correct give you the same pattern but in the vertical plane
let me know the results as they will determine the next action , it also tests the connections and will determine if it's a driver or galvo problem ( pm me if you want to , or skype )
if the pattern is the same then your galvo driver needs adjusting ( at the moment i dont have a circuit or adj info specific to your model ) but i'll ask if anyone has them
i'd be appreciative of them , as their are quite a few variants , and i'm looking at building a database of models ( galvos ? i'm in the uk if anyone has some spare ! haha )
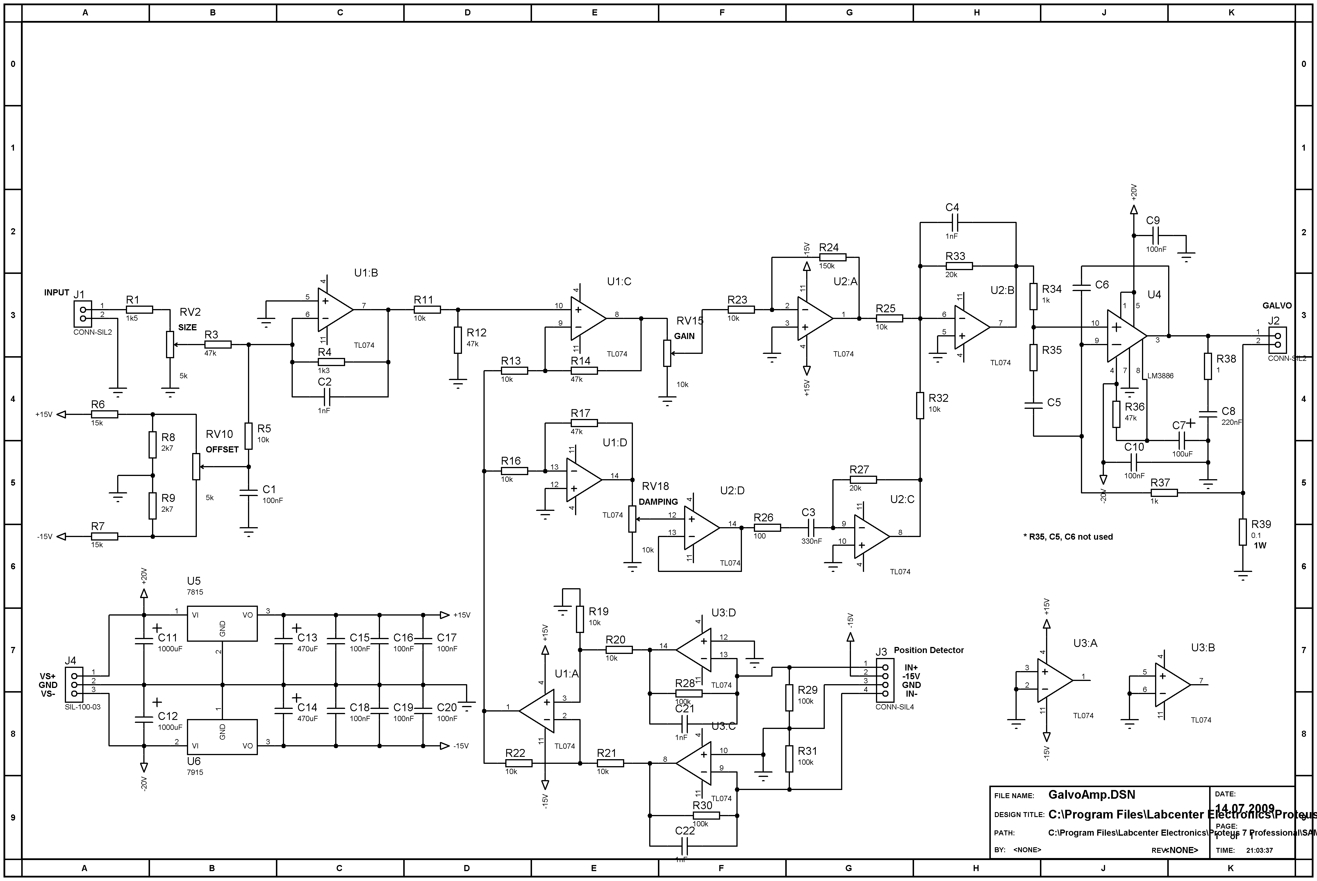
iv'e attached a general schematic of a galvo driver , which will give some an idea of the way they work , i am not saying this is exactly yours
but some things to check are that your + - 15v power supply is correct , i.e both positive and neg voltages are the same , a slight voltage difference is acceptable
as the galvo amp can be adjusted to cope with this but the closer the voltages match the better your result .
but a simple but crude way is to use a 3v pc type coin cell.
first short out your analog input to the driver the mirror should sit at 45 deg ( or your zero point )
then connect the 3v cell across your input and the mirror will deflect
reverse the cell and the mirror will deflect in the opposite direction
the should both deflect the same distance from the centre . so put a sheet of paper on the wall
turn down the laser power
short the input and where the laser hits the paper mark the spot , this is your centre line
then do the same using the battery to deflect up and down marking the sheet as you go this should equal in distance in both directions
if it's miles out then your driver needs adjusting , using the gain , moving the centre point when both wires are shorted would be the offset
any oscillation then use the damping pot , but you need a variation in levels to set this , and ideally a scope
you may have to repeat this a few times to get it spot on
also these are general guidelines , yours may be different , i say this with experience.
(i also say you do this at your own peril ! so if your not competent leave alone , however as a service to members on this list i am prepared to set up and repair at cost
but i'm in the UK so bear in mind carriage)
( i'll shortly have a test setup using a Arduno , which will make this easier, with test patterns )
Dave
first my apology ! , i must have been half brain dead last night , looking at different angles haha
you would seem to be only working correctly or at least near enough with the lower galvo ( first mirror )
the second galvo is either been over driven or just not driven , just do nothing else then swap your galvo drivers
and run the same program this should if your correct give you the same pattern but in the vertical plane
let me know the results as they will determine the next action , it also tests the connections and will determine if it's a driver or galvo problem ( pm me if you want to , or skype )
if the pattern is the same then your galvo driver needs adjusting ( at the moment i dont have a circuit or adj info specific to your model ) but i'll ask if anyone has them
i'd be appreciative of them , as their are quite a few variants , and i'm looking at building a database of models ( galvos ? i'm in the uk if anyone has some spare ! haha )
iv'e attached a general schematic of a galvo driver , which will give some an idea of the way they work , i am not saying this is exactly yours
but some things to check are that your + - 15v power supply is correct , i.e both positive and neg voltages are the same , a slight voltage difference is acceptable
as the galvo amp can be adjusted to cope with this but the closer the voltages match the better your result .
but a simple but crude way is to use a 3v pc type coin cell.
first short out your analog input to the driver the mirror should sit at 45 deg ( or your zero point )
then connect the 3v cell across your input and the mirror will deflect
reverse the cell and the mirror will deflect in the opposite direction
the should both deflect the same distance from the centre . so put a sheet of paper on the wall
turn down the laser power
short the input and where the laser hits the paper mark the spot , this is your centre line
then do the same using the battery to deflect up and down marking the sheet as you go this should equal in distance in both directions
if it's miles out then your driver needs adjusting , using the gain , moving the centre point when both wires are shorted would be the offset
any oscillation then use the damping pot , but you need a variation in levels to set this , and ideally a scope
you may have to repeat this a few times to get it spot on
also these are general guidelines , yours may be different , i say this with experience.
(i also say you do this at your own peril ! so if your not competent leave alone , however as a service to members on this list i am prepared to set up and repair at cost
but i'm in the UK so bear in mind carriage)
( i'll shortly have a test setup using a Arduno , which will make this easier, with test patterns )
Dave
- cncbasher
- Posts: 54
- Joined: Sun Nov 02, 2014 10:09 am
- Location: uk [phpBB Debug] PHP Warning: in file [ROOT]/vendor/twig/twig/lib/Twig/Extension/Core.php on line 1266: count(): Parameter must be an array or an object that implements Countable
Re: New LaserShark Based SLA Build
i'm presuming your drivers are 20k
the only information i have on the 20k scanner set is a little sketchy , ( nothing new there with chinese manuals )
see the attached information as to what the pots do
they are quite touchy , and you'll find some adjustments will affect others , so beware
if anything make a note of the pot positions and beware they are multiturn so if you go more than one turn , you need to count the turns to
again if anyone has galvo information , i'd welcome it , so we can build up a central database , and build up proper calibration information
and fault problems .
Dave
the only information i have on the 20k scanner set is a little sketchy , ( nothing new there with chinese manuals )
see the attached information as to what the pots do
they are quite touchy , and you'll find some adjustments will affect others , so beware
if anything make a note of the pot positions and beware they are multiturn so if you go more than one turn , you need to count the turns to
again if anyone has galvo information , i'd welcome it , so we can build up a central database , and build up proper calibration information
and fault problems .
Dave
- Attachments
-
- 20k scannerset.pdf
- (48.22 KiB) Downloaded 2243 times