first my apology ! , i must have been half brain dead last night , looking at different angles haha
you would seem to be only working correctly or at least near enough with the lower galvo ( first mirror )
the second galvo is either been over driven or just not driven , just do nothing else then swap your galvo drivers
and run the same program this should if your correct give you the same pattern but in the vertical plane
let me know the results as they will determine the next action , it also tests the connections and will determine if it's a driver or galvo problem ( pm me if you want to , or skype )
if the pattern is the same then your galvo driver needs adjusting ( at the moment i dont have a circuit or adj info specific to your model ) but i'll ask if anyone has them
i'd be appreciative of them , as their are quite a few variants , and i'm looking at building a database of models ( galvos ? i'm in the uk if anyone has some spare ! haha )
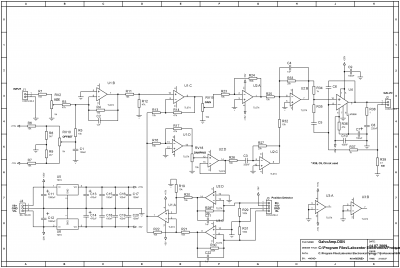
iv'e attached a general schematic of a galvo driver , which will give some an idea of the way they work , i am not saying this is exactly yours
but some things to check are that your + - 15v power supply is correct , i.e both positive and neg voltages are the same , a slight voltage difference is acceptable
as the galvo amp can be adjusted to cope with this but the closer the voltages match the better your result .
but a simple but crude way is to use a 3v pc type coin cell.
first short out your analog input to the driver the mirror should sit at 45 deg ( or your zero point )
then connect the 3v cell across your input and the mirror will deflect
reverse the cell and the mirror will deflect in the opposite direction
the should both deflect the same distance from the centre . so put a sheet of paper on the wall
turn down the laser power
short the input and where the laser hits the paper mark the spot , this is your centre line
then do the same using the battery to deflect up and down marking the sheet as you go this should equal in distance in both directions
if it's miles out then your driver needs adjusting , using the gain , moving the centre point when both wires are shorted would be the offset
any oscillation then use the damping pot , but you need a variation in levels to set this , and ideally a scope
you may have to repeat this a few times to get it spot on
also these are general guidelines , yours may be different , i say this with experience.
(i also say you do this at your own peril ! so if your not competent leave alone , however as a service to members on this list i am prepared to set up and repair at cost
but i'm in the UK so bear in mind carriage)
( i'll shortly have a test setup using a Arduno , which will make this easier, with test patterns )
Dave
Statistics: Posted by cncbasher — Thu Nov 20, 2014 8:29 am
]]>